lsw=1时,电机运行良好,转速达到基速时,切换到双闭环,电机就停了.是不是滑膜观测器估算转子位置不准或者PID系数有问题?
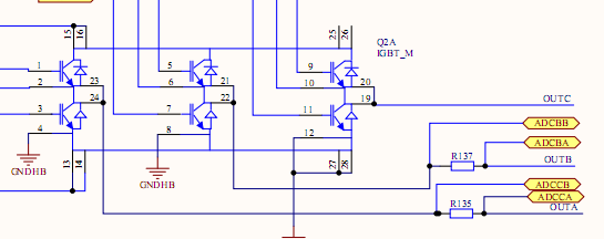
滑膜观测器,和相电阻有关,考虑一下下面原理图
R137,R135是采样A,B相电流的电阻.但C相没有这个电阻(因为可以更加电流和为0计算而得).现在问题是电流会经过R137等,这个电阻会不会影响到观测器的
计算,因为这个电阻相对于电机绕组电阻而言还是挺大的,10欧姆的。
还有 因为A,B相有采样电阻,而C相没有采样电阻,这个会影响三相平衡么?
Hardy Zhou:
为什么需要放10ohm那么大的采样电阻,电机工作电流很小吗?
建议先不切换到双闭环工作,让电机运行在基速上,观测eSMO输出的角度是否有问题.
TI中文支持网



