Part Number:DP83TC811R-Q1
DP83TC811R-Q1的第34引脚需要接VDDIO吗?接VDDIO有什么作用和影响?
Daniel:
您好
已经收到了您的案例,调查需要些时间,感谢您的耐心等待
,
Eirwen:
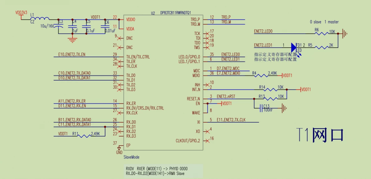
可以参考评估板的用户手册或评估板页面的设计文件,里面有具体的回路图可以参考:
https://www.ti.com.cn/cn/lit/ug/snlu231/snlu231.pdf
www.ti.com.cn/…/DP83TC811EVM
Part Number:DP83TC811R-Q1
DP83TC811R-Q1的第34引脚需要接VDDIO吗?接VDDIO有什么作用和影响?
您好
已经收到了您的案例,调查需要些时间,感谢您的耐心等待
,
可以参考评估板的用户手册或评估板页面的设计文件,里面有具体的回路图可以参考:
https://www.ti.com.cn/cn/lit/ug/snlu231/snlu231.pdf
www.ti.com.cn/…/DP83TC811EVM
关于 dp83tc811 相关问题
DP83TC811S-Q1: 配合DP83822H 纯硬件实现100base-T1与100base-TX转换
DP83TC811R-Q1: DP83TC811R-Q1驱动调试问题
DP83TC811R-Q1: 寄存器设置问题
DP83TC811R-Q1: 请教DP83TC811R-Q1的驱动和硬件电路问题
DP83TC811R-Q1: 如何驱动?需要设置哪些寄存器以及如何设置?
DP83TC811EVM板子供电输出的电流过大,板子表面发烫,请帮忙核实是否产品性能不良