关于InstaSpin-FOC识别11kW电机的问题
使用高压电机控制套件,控制器核心采用28069M,根据自行设计的控制板在程序lab2b和lab11a的基础上进
使用高压电机控制套件,控制器核心采用28069M,根据自行设计的控制板在程序lab2b和lab11a的基础上进

如下图所示的矢量控制结构,我应该修改哪些关键变量?可以直接控制无刷电机的扭矩大小.理论上是 refValue
TI是否提供有电机控系统使用的电量(电流、电压、功率等)测量的算法库函数? 采用TI的dsp(比如28069M
你好: 现在使用的控制板为LAUNCHXL-F28069M,驱动板为BOOSTXL-DRV8305EV
想在FAST例程中添加can通讯。。找不到eCan模块的库函数文件。只能找到controlsuite中的寄存器

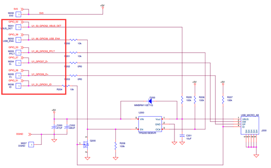
这里的红色的框标注的地方,USB的5V和CPU的3.3V应该不能直接连接吧,不会烧芯片?Eric Ma:你指
你好: 现在学习InstaSPIN技术,使用的控制板为LAUNCHXL-F28069M,驱动板为BOO
我的芯片是TMS320F28069M,带库的,ROM里的SpinTAC version是v2.3.2的,其实我
在lab12a电机惯量识别中出现2004错误,电机不转动。用户手册解析是启动电流不够,修正错误方法是增大全局结
在调试instaspin motion例子的时候,将速度一直设为零时,电机有时会抖动一两秒时间,尝试过多个gM